手机访问

手机扫一扫

|投诉/建议
400-060-0501

全国统一学习专线 8:30-21:00

清华志清中学国际部总结 | 月文化主题“极简生活”

来源: 北京清华志清中学国际部      编辑:佚名

科技的进步,物质日益充沛的时代,越来越多的人开始追求极简的生活方式。11月份,清华志清国际月文化讨论主题为“极简生活”,同学们积极参讨论、收集资料、做Presentation,表达了很多自己独特的见解和看法。

极简生活的来源及发展

世纪初,起源于西方的一种思想,反对铺张浪费、主张简单朴素的生活方式。

我们当代所谓的“极简生活”并不是源于物质匮乏。人类在现代社会中由于超负荷的过度忙碌而呼唤的一种新的生活方式。“简化欲望”就可以达到“简化生活”的目的。

极简,是一种生活态度与理念。只有化繁为简,才能拥有安适的心境与生活。

简单而美好,应该是大家都向往的生活状态。你用什么样的态度去生活,生活就会以什么样的状态呈现在你面前。那么,极简生活的理念应该如何应用在同学们的日常学习中、生活中、同学关系以及师生关系中呢?

截图20181229091346.png

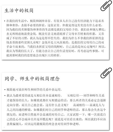
同学们,如是说:

截图20181229091409.png

截图20181229091430.png

截图20181229091447.png

截图20181229091503.png

截图20181229091516.png

截图20181229091530.png

截图20181229091545.png

截图20181229091559.png

相关新闻 更多 >