手机访问

手机扫一扫

|投诉/建议
400-060-0501

全国统一学习专线 8:30-21:00

停课不停学,2月10日,中育贝拉线上课程正式开课!

来源: 中育贝拉国际高中      编辑:佚名

春节期间,新型冠状病毒突然爆发

“宅在家”是对疫情的支持!

我们的守护还在继续,我们的充电不能中断!

所以,对待疫情的回应,便是致力于我们该做的事儿

老师思考如何教学,学生想着如何保持学习,学校如何高效的组织并践行教育目标。

中育贝拉国际高中停课不停学,全校已经做好了网络授课的各项准备,今天,正式线上开学开课!

从线下转为线上,对学员而言,形式变了,内核不变,中育贝拉坚守的质量与服务同样不变!

01课前准备

相比于平时,网络教学需要老师们做更多的准备工作,更多思考授课的方式,才能这一全新的课堂形式能够真正帮助学生们学习。

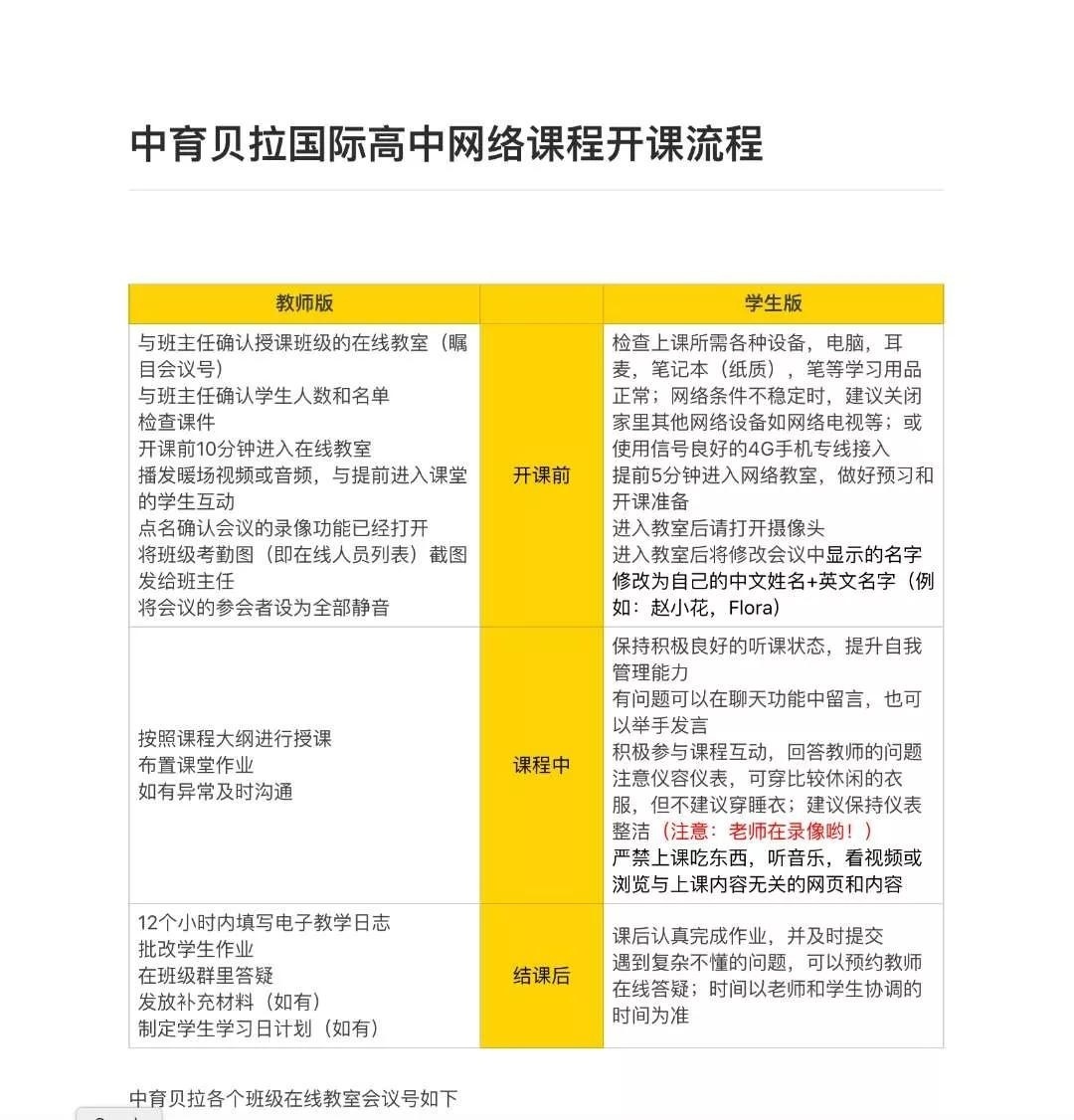
在众多的线上教学平台中,我们选择了“瞩目”,可视频会议、可在线教学,并且安排专职教师,在时间制作了操作教程,给予老师们提前指导。此外,教育研究院专门制订了课堂常规和学生要求.

从无到有,所有的努力与尝试都是值得的,从决定延期开学就开始制定方案,商讨如何建立走班制、供家校沟通、建立班级群、网络教学......都被提及。

02网上授课

疫情蔓延,假期延长,网络授课无疑是应对目前这种特殊时期的方式,但也是一个巨大的考验,虽然今天天线上授课不是那么完美,但相信每个人一起努力,终究可以攻克各种难题为孩子们创造更好的学习环境。

03教师反馈

04家长反馈

老师们都在为网络教学而忙碌着,对于学生而言,这也是一个加强学习和梳理知识的机会,希望你们可以好好利用这段时间提高自己,每天一小步,人生一大步!

疫情的阴霾还未消散,但终将冬去春会来,让我们一起携手,直面特殊挑战,做好防护的同时,为孩子成长进步共同努力!

相关新闻 更多 >